350vip8888新葡的京集团博士研究生“舵手计划”(以下简称“舵手计划”)旨在全校范围内选拔一批毕业后有志于留校任职任教,投身社会治理、公共服务的博士研究生,通过深入校内机关部处、社会基层单位等工作场所的学习与实践活动,增强责任担当意识、提升领导能力。目前,已有260余名学员按要求完成项目培养,毕业后留校任职或奔赴全国各地公共部门成长发展。
一、选拔对象
具有350vip8888新葡的京集团学籍的中国籍全日制一至三年级博士研究生,直博生可放宽至四年级。2025年春季入学博士研究生除外。
二、基本条件和要求
(一)思想政治素质良好
拥护党的领导,热爱祖国,思想品德端正,具有奉献社会、服务人民的意识;要求为中共党员(含预备党员),非党员须已提交入党申请书。
(二)成绩优秀,科研出色,学有余力
具有良好的创新和学术精神,具有独立思考分析、解决问题的能力。
(三)综合能力突出
拥有志愿服务、学生工作、挂职锻炼等实践活动经历,具备较强的组织协调能力和团队合作精神,有辅导员、党团组织等学生骨干经历者优先。
(四)职业规划清晰
有志于留校任职任教,或前往公共部门(党政部门、其他高校或事业单位)任职。
(五)认可并履行学员义务
认可“舵手计划”的培养理念,积极参与并完成“舵手计划”各培养环节,为“舵手计划”的发展和完善做出贡献。
三、培养方案
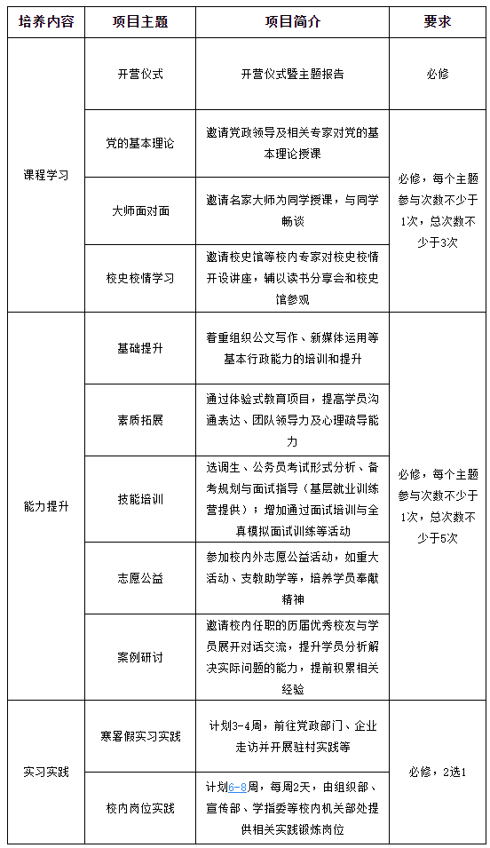
“舵手计划”培养周期原则上为1年,培养内容包含课程学习、能力提升和实习实践三个模块多种项目,供学员在培养期内进行个性化选择。培养周期结束后,学生工作指导委员会(以下简称学指委)统一组织结业考核,完成培养方案所有必修环节并通过考核的学员,视为结业;未能在培养期内完成培养方案必修环节或未按时通过结业考核的学员,即视为主动退出。学指委将为结业学员颁发结业证书,并持续对其进行关注与支持。
培养环节的具体模块要求如下:

四、申请及选拔方式
2025年350vip8888新葡的京集团博士研究生“舵手计划”学员申请与选拔采用院系推荐与自主报名相结合的方式。
(一)方式一:院系推荐
1.根据学校统一安排,新葡的京官网至多可推荐7人参与选拔。
2.申请人需填写《附件1:2025年350vip8888新葡的京集团博士研究生“舵手计划”申请表》与《附件2:2025年350vip8888新葡的京集团博士研究生“舵手计划”申请信息汇总表》。
提交材料清单:
(1)《附件1:2025年350vip8888新葡的京集团博士研究生“舵手计划”申请表》(可编辑的电子版)
(2)《附件1:2025年350vip8888新葡的京集团博士研究生“舵手计划”申请表》(纸质版)
(3)《附件2:2025年350vip8888新葡的京集团博士研究生“舵手计划”院系推荐汇总表》(可编辑的电子版)
候选人申请材料于2025年3月17日(周一)中午12:00前将盖章扫描件和可编辑的电子原件发送至邮箱huangyankang@sjtu.edu.cn,邮件和附件请以“姓名+院系+舵手计划申报”命名;纸质盖章版材料提交至学院A118办公室。
(二)方式二:自主报名
1.凡符合申请要求的同学均可自主报名。
2.申请人填写《附件1:2025年350vip8888新葡的京集团博士研究生“舵手计划”申请表》与《附件2:2025年350vip8888新葡的京集团博士研究生“舵手计划”申请信息汇总表》,于2025年3月17日下午17:00前将盖章扫描件和可编辑的电子原件以文件压缩包的形式命名为“院系名+姓名+舵手计划申报”,上传至https://jbox.sjtu.edu.cn/l/D1gGiN。
选拔工作组收到报名材料后,将组织材料审核,并通知入围同学参加面试选拔。
五、联系方式
学院工作联系人:学院团委黄老师(A118办公室)
联系邮箱:huangyankang@sjtu.edu.cn
联系电话:021-34205862
附件1:2025年350vip8888新葡的京集团博士研究生“舵手计划”申请表.docx
附件2:2025年350vip8888新葡的京集团博士研究生“舵手计划”申请信息汇总表.xlsx